 |
Lehrstellenmarkt
Schweiz 2007 |
 |
 |
Arbeit und Beruf Schweiz Lehrstellen |
|
| LEHRSTELLENBAROMETER
AUGUST 2007 |
 |
|
UMFRAGE
BEI JUGENDLICHEN UND UNTERNEHMEN |
 |
Im
Auftrag des Bundesamts für Berufsbildung und Technologie BBT
 |
|
Die
wichtigsten Befragungsergebnisse |
 |
Bis
zum Stichtag der zweiten Erhebungswelle, dem 31. August 2007, konnten gemäss
Befragung bei den Unternehmen 76'000 Lehrstellen besetzt werden. Weitere
3'000 Ausbildungsplätze stehen zu diesem Zeitpunkt noch offen, wovon
bei ungefähr 1'000 Stellen die Hoffnung besteht, sie allenfalls noch
in diesem Herbst besetzen zu können.
Damit
ist das Angebot an Lehrstellen im Vergleich zum Vorjahr von 77'500 um ungefähr
2% auf 79'000 gestiegen. Gestiegen ist auch die Anzahl vergebener Lehrstellen,
die sich um fast 3% auf 76'000 erhöhte.
Zur
gleichen Zeit hat die Mehrheit der 138'000 Jugendlichen, die im April vor
der Ausbildungswahl standen, eine zumindest vorübergehende Lösung
gefunden. Mit 69'500 Jugendlichen tritt etwa die Hälfte davon in die
berufliche Grundbildung ein. Dies bedeutet im Vergleich zu den im Vorjahr
gezählten 70'000 Jugendlichen ein leichtes Minus von weniger als 1%.
7%
der vor der Ausbildungswahl stehenden Jugendliche wissen zum Zeitpunkt
der zweiten Befragung noch nicht, wie es in diesem Jahr weitergehen soll,
oder bezeichnen sich als arbeitslos. Dies entspricht hochgerechnet ungefähr
9'500 Personen. Im Vergleich zu 2006 hat sich diese Zahl um ungefähr
500 Jugendliche verringert.
Jugendliche,
die bereits in diesem Jahr vor der Ausbildungswahl standen und am zweiten
Stichtag angeben, sich für eine Lehrstelle im Folgejahr zu interessieren,
bilden die so genannte "Warteschlange". Konkret handelt es sich um 23'500
Jugendliche, die somit auf den Lehrstellenmarkt 2008 gehen werden. Davon
hatten sich 11'000 Personen schon in diesem Jahr für eine Lehrstelle
interessiert. Dies bedeutet eine leichte Erhöhung um 500 Personen
im Vergleich zum Vorjahr. Viele Jugendliche stufen ihre aktuelle Situation
als übergangslösung ein. Eine Tendenz der Vorjahre wird damit
bestätigt.
Alles
in allem ist die Lehrstellensituation am 31. August 2007 im Vergleich zum
Vorjahr weitgehend stabil geblieben.
nach
oben
 |
|
Übersicht
Unternehmen |
 |
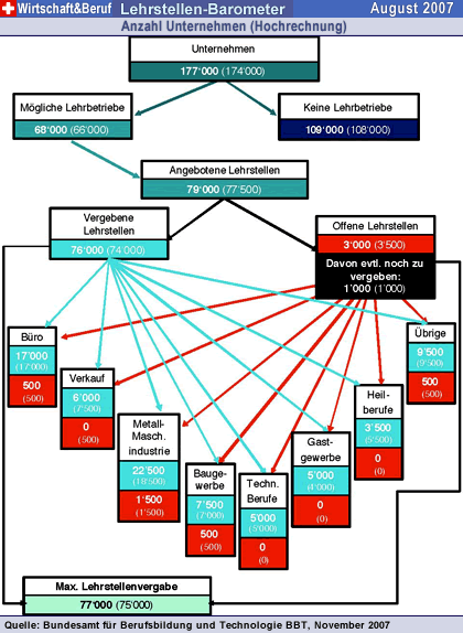
Grafik
1 illustriert den Stand der Unternehmen in der Schweiz Ende August
2007.
Wie
viele bieten Lehrstellen an, welche sind schon vergeben, wie viele sind
noch offen und in welchen Berufsgruppen?
Die
Zahlen basieren auf der Hochrechnung der Unternehmensbefragung. In Klammer
befinden sich die Ergebnisse des Vorjahres. Der Vergleich zeigt, dass sich
im Bereich der Unternehmen auf der Ebene der angebotenen und vergebenen
Lehrstellen leichte Steigerungen ergeben haben. (Grafik
1) |
| Grafik
1 |
 |
|
nach
oben
 |
|
Übersicht
Jugendliche |
 |
Grafik
2 illustriert die Situation der Jugendlichen vor der Ausbildungswahl
Ende August 2007.
Welches
waren ihre Interessen im April, und in welcher Situation befinden sie sich
momentan?
Wer
geht nächstes Jahr wieder auf Lehrstellensuche?
Die
Zahlen basieren auf der Hochrechnung der Jugendlichenbefragung. In Klammer
befinden sich die Ergebnisse des Vorjahres. Es zeigt sich, dass die Anzahl
Jugendlicher, die eine berufliche Grundbildung in Angriff genommen haben,
2007 leicht gesunken ist. Dafür sind bei den schulischen Angeboten
insgesamt mehr Starts zu verzeichnen, namentlich bei den Vorbereitungen
auf die berufliche Grundbildung und bei den Zwischenlösungen.
(Grafik 2) |
| Grafik
2 |
 |
|
nach
oben
|
Angebot
und Nachfrage auf dem Lehrstellenmarkt |
 |
Die
Ergebnisse der Hochrechnungen1 der Unternehmen, die das Angebot an Lehrstellen
darstellen, und der Jugendlichen, welche die Nachfrage nach Lehrstellen
bilden, sind in Grafik 1 dargestellt. Es zeigt sich, dass im August 2007
bei den Unternehmen im Vergleich zum Vorjahr eine Steigerung stattgefunden
hat; während bei den Jugendlichen ein geringer Rückgang zu verzeichnen
ist.
Konkret
ergeben sich gemäss Umfrage bei den Unternehmen für 2007 76'000
Lehrstellen, die am Stichtag, dem 31. August 2007, definitiv an eine/n
Lernende/n vergeben waren.
Bei
ungefähr 1'000 weiteren Lehrstellen besteht seitens der Unternehmen
weiterhin Hoffnung, diese in diesem Jahr noch besetzen zu können.
Die Zahl der maximal vorausgesagten Vertragsabschlüsse entspricht
mit 77'000 einer Steigerung gegenüber den gemäss Bundesamt für
Statistik 2006 gemessenen Eintritten in die berufliche Grundbildung um
2%.(Grafik 3)
nach
oben
Hochrechnung
und tatsächliche Lehrstellenvergabe
(Hochrechnung
/ Stichtag 31. August)
Unternehmen:
Frage
1: Wie viele Lehrstellen hat Ihr Unternehmen in diesem Jahr nun definitiv
vergeben?
Frage
3: Wie viele Lehrstellen sind in Ihrem Unternehmen offen geblieben?
Frage
4: Was geschieht mit den offenen Lehrstellen?
Jugendliche:
Frage
40: Jetzt möchte ich von Ihnen gerne wissen, was Sie jetzt schlussendlich
machen.
(Grafik
3) |
| Grafik
3 |
 |
|
nach
oben
| Auf
der Nachfrageseite haben am zweiten Stichtag der Untersuchung die meisten
der hochgerechnet 138'000 Jugendlichen, die sich im Frühling vor der
Ausbildungswahl sahen, eine zumindest vorübergehende Lösung gefunden.
Die
Hälfte (50%) der befragten Jugendlichen starten mit einer Ausbildung
im Bereich der beruflichen Grundbildung. Dazu gehören neben der Lehre,
die von 43% der Befragten gewählt wurde, weitere Ausbildungen wie
die Anlehre, die Handels-/ Wirtschafts-/ Informatik- Mittelschule, die
Berufsmaturitätsschule und schulische Vollzeitangebote (z.B. Lehrwerkstätten).
Von
den übrigen Jugendlichen haben sich je 13% für eine Zwischenlösung
oder für eine Ausbildung im Bereich der Vorbereitung auf die berufliche
Grundbildung (10. Schuljahr, Betriebsschule, Vorlehre, Brückenangebote)
und 5% für eine Maturitätsschule (Gymnasium, Fachmittelschule)
entschieden. Weitere 12% machen etwas anderes. Dazu gehören hauptsächlich
der direkte Einstieg in die Arbeitswelt (Job) mit einem Anteil von 8% sowie
Militär und Zivildienst mit 2% Anteil.
(Grafik
4)
|
| Grafik
4 |
 |
|
7%
der Jugendlichen vor der Ausbildungswahl wissen zur Zeit der Befragung
noch nicht, wie es konkret in diesem Jahr weitergehen soll, oder bezeichnen
sich als arbeitslos.
Während
im Bereich der beruflichen Grundbildung und der Vorbereitung auf die berufliche
Grundbildung keine wesentlichen Veränderungen über die Jahre
zu verzeichnen sind, nimmt der Anteil an Jugendlichen, die eine Zwischenlösung
gefunden haben, seit 2006 leicht zu. Demgegenüber hat sich der Anteil
an Jugendlichen, die keine konkrete Lösung finden konnten, nach einem
Anstieg in den letzten Jahren nun stabilisiert.
Die
Abnahme im Bereich der Jugendlichen, die sich für eine (Weitere)
Maturitätsschule entschieden haben, dürfte befragungstechnisch
bedingt sein, weil die Definition der Kategorie "Maturitätsschule"
im Verlauf der Zeit deutlich verändert und die Liste der dazugehörenden
Ausbildungen gekürzt wurde. (Grafik 4)
nach
oben
| Von
den im April 2007 an einer Lehrstelle interessierten Jugendlichen haben
75% einen Ausbildungsplatz der beruflichen Grundbildung erhalten.
8%
sind auf eine Ausbildung im Bereich der Vorbereitung auf die berufliche
Grundbildung ausgewichen, und 6% haben sich für eine Zwischenlösung
entschieden.
Für
5% hat sich keine Möglichkeit ergeben. Diese Jugendlichen bezeichnen
sich als arbeitslos oder wissen noch nicht, wie es weitergehen soll.
Alle
weiteren Details sind in Grafik 5 ersichtlich. |
| Grafik
5 |
 |
|
nach
oben
|
Überangebot
und Warteschlange |
 |
Angebot
und Nachfrage auf dem Lehrstellenmarkt decken sich nicht ganz. Obwohl die
Unternehmen jedes Jahr über offene Lehrstellen verfügen, gibt
es immer wieder Jugendliche, die keine Lehrstelle finden und sich im nächsten
Jahr erneut um einen Ausbildungsplatz bemühen. (Tabelle
1)
Bei
den Unternehmen sind am 31. August 2007 96% der Lehrstellen schon vergeben
(2006: 95%). 2007 weisen wieder die Berufe des Baugewerbes / der Malerei
prozentual am meisten offene Lehrstellen auf: 8% der angebotenen Lehrstellen
stehen dort noch offen (2006: 9%). Spitzenreiter bezüglich vergebener
Lehrstellen sind 2007 die Berufsgruppen Verkaufsberufe, Zeichner/in / Technische
Berufe sowie Berufe der Heilbehandlung, bei denen schon 99% der Lehrstellen
vergeben sind (2006: 96%, 99% bzw. 97%). Es ist jedoch zu berücksichtigen,
dass aufgrund der Stichprobengrössen bei den Unternehmen der Vergleich
mit einzelnen Berufsgruppen nur bedingt möglich ist.
Von
den 3'000 Lehrstellen, die im Jahr 2007 zwar angeboten, aber nicht besetzt
werden konnten, sollen rund ein Drittel (36%) noch weiter offen gehalten
werden, da sie allenfalls noch besetzt werden können. Dies sind hochgerechnet
ungefähr 1'000 Lehrstellen. Dieser Anteil von 36% liegt deutlich über
demjenigen vom Vorjahr (29%), liegt aber tiefer als im Jahr 2005 (42%).
Ein grosser Teil (68%) der 2007 offen gebliebenen Lehrstellen wird 2008
wieder neu ausgeschrieben. Dieser Anteil ist gegenüber 2006 konstant
geblieben. Nur wenige der offen gebliebenen Lehrstellen werden gestrichen
oder in andere Ausbildungen umgewandelt.
Bei
den Jugendlichen wird als "Warteschlange" diejenige Gruppe im Alter zwischen
14 und 20 Jahren bezeichnet, die bereits in diesem Jahr vor der Ausbildungswahl
stand (und somit in der Stichprobe ist) und im August angab, sich für
eine Lehrstelle im Jahr 2008 zu interessieren. Der Anteil dieser Jugendlichen
in der Gesamtstichprobe liegt bei 17%, was den Ergebnissen der Vorjahre
entspricht. Hochgerechnet ergibt dies ungefähr 23'500 Jugendliche.
Es
gilt jedoch zu beachten, dass nur knapp die Hälfte dieser Jugendlichen
mit Interesse an einer Lehrstelle für 2008 auch bereits 2007 nach
einer Lehrstelle Ausschau gehalten hat. Hochgerechnet sind es somit nur
ungefähr 11'000 Anwärter/innen für Lehrstellen, die tatsächlich
- mangels Erfolg - vom Lehrstellenmarkt 2007 auf den Lehrstellenmarkt 2008
wechseln. Prozentual gesehen, bewegt sich dieser Wert auf dem Niveau des
Vorjahres
nach
oben
|
| Quelle:
Text Bundesamt für Berufsbildung und Technologie November 2007 |
| Umfrage
durchgeführt von ... |
 |
nach
oben
| Links |
 |
 |
 |
Externe Links |
 |
 |
| SBFI Staatssekretariat für Bildung, Forschung und Innovation |
Berufsbildungsämter
Berufsbildungsinformationen |
|